[toc]
Redis笔记3
Redis 存在多种数据类型,比如字符串、列表、哈希散列等。不同数据类型的 value, 它们的底层结构也不相同。接下来介绍各个数据类型的底层原理。
Redis数据结构-RedisObject
Redis中的任意数据类型的键和值都会被封装为一个RedisObject,也叫做Redis对象,源码如下:

什么是redisObject?
从Redis的使用者的角度来看,⼀个Redis节点包含多个database,而一个database维护了从key-value的映射关系。这个映射关系的key是string类型,⽽value可以是多种数据类型,比如:string, list, hash、set、sorted set等。我们可以看到,key的类型固定是string,而value可能的类型是多个。 ⽽从Redis内部实现的⾓度来看,key固定用⼀种数据结构来表达就够了,这就是动态字符串sds。而value则比较复杂,为了能够存储不同类型的value,这就需要⼀个通⽤的数据结构,这个通用的数据结构就是robj,全名是redisObject。
Redis的底层存储结构
Redis中会根据存储的数据类型不同,选择不同的底层存储结构,共包含11种不同类型:
| 编号 | 底层存储结构 | 说明 |
|---|---|---|
| 0 | OBJ_ENCODING_RAW | raw编码动态字符串 |
| 1 | OBJ_ENCODING_INT | long类型的整数的字符串 |
| 2 | OBJ_ENCODING_HT | hash表(字典dict) |
| 3 | OBJ_ENCODING_ZIPMAP | 已废弃 |
| 4 | OBJ_ENCODING_LINKEDLIST | 双端链表 |
| 5 | OBJ_ENCODING_ZIPLIST | 压缩列表 |
| 6 | OBJ_ENCODING_INTSET | 整数集合 |
| 7 | OBJ_ENCODING_SKIPLIST | 跳表 |
| 8 | OBJ_ENCODING_EMBSTR | embstr的动态字符串 |
| 9 | OBJ_ENCODING_QUICKLIST | 快速列表 |
| 10 | OBJ_ENCODING_STREAM | Stream流 |
五种数据类型
Redis中会根据存储的数据类型不同,选择不同的底层存储结构。每种数据类型的使用的底层存储结构如下:
| 数据类型 | 底层存储结构 |
|---|---|
| OBJ_STRING | int、embstr、raw |
| OBJ_LIST | LinkedList和ZipList(3.2以前)、QuickList(3.2以后) |
| OBJ_SET | intset、HT |
| OBJ_ZSET | ZipList、HT、SkipList |
| OBJ_HASH | ZipList、HT |
五种基础数据类型的存储结构
string 字符串类型
Redis 使用标准C语言编写,但在存储字符串的时候,Redis并未使用C语言的字符类型,而是自定义了一个名为 SDS(Simple Dynamic String,简单动态字符串)的结构来存储字符串。
新建一个string类型的键值对,发生了什么?
127.0.0.1:6379> set name java当你执行上面代码时。Redis将在底层创建两个SDS,其中一个是包含“name”的SDS,另一个是包含“java”的SDS。然后将这两个SDS关联起来。
SDS的源码如下
struct sdshdr{
//记录buf数组中已使用字符的数量,等于 SDS 保存字符串的长度
int len;
//记录 buf 数组中未使用的字符数量
int free;
//字符数组,用于保存字符串
char buf[];
}

由源码可知,Redis的 string 类型是将字符串存储到字符数组buf[]中,并使用 len、free对buf[]数组的长度和未使用的字符数进行描述。
SDS的特点?
- 获取字符串长度的时间复杂度为o(1)
- 支持动态扩容
SDS如何扩容?
SDS之所以叫做动态字符串,是因为它具备动态扩容的能力。Redis 字符串允许的最大值字节数是 512 MB。
例如一个内容为“hi”的SDS: 
如果要给“hi”追加一段字符串“,Amy”,首先判断字符串中的未使用空间能够存储追加的字符串,如果不能则会申请新内存空间:
- 如果新字符串小于1M,则新空间为扩展后字符串长度的两倍+1;
- 如果新字符串大于1M,则新空间为扩展后字符串长度+1M+1。称为内存预分配。
扩容后,如图所示。 
list 列表类型
Redis中的 list(列表数据类型)相当于 Java 语言中的 LinkedList 结构,是一个链表而非数组,其插入、删除元素的时间复杂度为 O(1),但是查询速度欠佳,时间复杂度为 O(n)。
底层存储结构
Redis 列表的底层存储结构,其实是一个被称为快速链表(quicklist)的结构。
- 当存储的元素较少时,Redis 会使用一块连续的内存来存储这些元素,这个连续的内存结构被称为 ziplist(压缩列表),它将所有的元素紧挨着一起存储。
- 当存储的元素较多时,Redis 列表就会是用 quicklist(快速链表)存储元素。quicklist是一个双端链表,只不过链表中的每个节点都是一个ziplist。
redis在3.2版本之后,统一采用quicklist存储结构来实现List
简而言之,quicklist就是将多个 ziplist 使用双向指针串联起来,这样既能满足快速插入、删除的特性,又节省了一部分存储空间。quicklist结构如图所示。 

ziplist (压缩列表)
ziplist 是一种特殊的“双端链表” ,由一系列特殊编码的连续内存块组成。可以在任意一端进行压入/弹出操作, 并且该操作的时间复杂度为 O(1)。
ziplist 存储结构如图所示

- zlbytes : 记录整个压缩列表占用的内存字节数
- zltail : 记录压缩列表表尾节点距离压缩列表的起始地址有多少字节,通过这个偏移量,可以确定表尾节点的地址。
- zllen : 记录了压缩列表包含的节点数量。
- entry : 压缩列表包含的各个节点,节点的长度由节点保存的内容决定。
- zlend : 用于标记压缩列表的末端。
zipList中的entry节点
entry节点采用了下图的存储结构
- previous_entry_length:前一节点的长度,占1个或5个字节。
- 如果前一节点的长度小于254字节,则采用1个字节来保存这个长度值
- 如果前一节点的长度大于254字节,则采用5个字节来保存这个长度值,第一个字节为0xfe,后四个字节才是真实长度数据
- encoding:编码属性,记录content的数据类型(字符串还是整数)以及长度,占用1个、2个或5个字节
- contents:保存节点中存储的数据,可以是字符串或整数
entry节点中的encoding编码
entry中的encoding编码分为字符串和整数两种。如果encoding是以“00”、“01”或者“10”开头,则证明content是字符串。否则是整数
例如保存字符串:“ab”和 “bc”

entry节点中的previous_entry_length
每个entry都包含previous_entry_length来记录上一个节点的大小,长度是1个或5个字节:
- 如果前一节点的长度小于254字节,则采用1个字节来保存这个长度值
- 如果前一节点的长度大于等于254字节,则采用5个字节来保存这个长度值,第一个字节为0xfe,后四个字节才是真实长度数据。
zipList的连续更新问题
现在,假设我们有N个连续的、长度为250~253字节之间的entry,因此entry的previous_entry_length属性用1个字节即可表示,如图所示:

zipList在这种特殊情况下产生的连续多次空间扩展操作称之为连锁更新(Cascade Update)。新增、删除都可能导致连锁更新的发生。
总结:zipList特性
- zipList压缩列表的可以看做一种连续内存空间的"双向链表"
- 列表的节点之间不是通过指针连接,而是记录上一节点和本节点长度来寻址,内存占用较低
- 如果列表数据过多,导致链表过长,可能影响查询性能
- 增或删较大数据时有可能发生连续更新问题
quicklist
当list存储的数据量过多,超出了zipList存储结构的最佳上限时,就容易触发ziplist的连续更新问题。我们可以将ziplist中的数据进行拆分。但是拆分又不方便管理和查找。于是为了解决上述种种问题,quicklist就出现了。
quicklist就是将多个ziplist使用双向指针串联起来的双向链表,quicklist的每个节点都是一个zipList。这样既能满足快速插入、删除的特性,又节省了一部分存储空间。
redis在3.2版本之后,统一采用quicklist存储结构来实现List
quicklist的和quicklistNode的源码如图所示

quicklist的存储结构如图所示


quicklist的节点限制
为了避免quickList中的每个zipList中entry节点过多,Redis提供了一个配置项:list-max-ziplist-size来限制。其默认值为-2。
- 如果值为正,则代表zipList的允许的entry个数的最大值
- 如果值为负,则代表zipList的最大内存大小,分5种情况:
- -1:每个ZipList的内存占用不能超过4kb
- -2:每个ZipList的内存占用不能超过8kb
- -3:每个ZipList的内存占用不能超过16kb
- -4:每个ZipList的内存占用不能超过32kb
- -5:每个ZipList的内存占用不能超过64kb

quicklist的特点
- 是一个节点为ZipList的双端链表
- 节点采用ZipList,解决了传统链表的内存占用问题
- 控制了ZipList大小,解决连续内存空间申请效率问题
- 中间节点可以压缩,进一步节省了内存
set 集合类型
set 集合类型遵循无序,唯一的规则,集合中的每一个成员都是字符串类型,并且不可重复。
set 集合类型采用了两种方式相结合的底层存储结构,分别是 intset(整型数组)与 hash table(哈希表),
- 当 set 存储的数据满足以下要求时,使用 intset 结构:
- 集合内保存的所有成员都是整数值;
- 集合内保存的成员数量不超过 512 个。
- 当不满足上述要求时,则使用 hash table 结构。
intset 存储结构
intset 的结构体定义如下
typedf struct inset{
uint32_t encoding; //指定编码方式,默认为INSET_ENC_INT16
uint32_t length; //集合内成员的总个数
int8_t contents[]; //实际存储成员的数组,并且数组中的数值从小到大依次排列
}inset;- encoding:指定编码格式,共有三种,分别是 INTSET_ENC_INT16、INSET_ENC_INT32 和 INSET_ENC_INT64,它们对应不同的数值范围。它会根据插入数据的大小来选择不同的编码格式。
- length:集合内成员的数量,记录 contents 数组中共有多少个成员。
- contents:存储成员的数组,数组中的成员从小到大依次排列,且不允许重复。
intset 存储结构如图所示


Intset的特点:
- Redis会确保Intset中的元素唯一、有序
- Intset类型升级机制,可以节省内存空间
- 底层采用二分查找方式来查询
zset 有序集合类型
zset(有序集合类型)中的成员是有序排列的,集合中的每一个成员都是字符串类型,并且不允许重复;zset是有序的,这是因为zset中每个成员都会关联一个score (分数值),正是通过 score 实现了对zset中成员的排序。
zset中score可以重复。 
zset(有序集合)使用了两种不同的底层存储结构,分别是 zipList(压缩列表)和 skipList(跳跃列表)。
当 zset 满足以下两个条件时使用zipList,否则使用skiplist作为存储结构。
- 成员的数量小于128 个;
- 每个 member (成员)的字符串长度都小于 64 个字节。
zipList(压缩列表)
zipList存储结构如图所示
- zlbytes : 记录整个压缩列表占用的内存字节数
- zltail : 记录压缩列表表尾节点距离压缩列表的起始地址有多少字节,通过这个偏移量,可以确定表尾节点的地址。
- zllen : 记录了压缩列表包含的节点数量。
- entry : 压缩列表包含的各个节点,节点的长度由节点保存的内容决定。
- zlend : 用于标记压缩列表的末端。
例如 ZADD命令添加两个成员:xh(小红) 的工资是 3500.0;xm(小明) 的工资是 3200.0。
ZADD salary 3500.0 xh 3200.0 xm
当添加完两个成员后,存储如图所示,zipList中的所有成员最终会按照 score 从小到大排列。
skipList(跳跃列表)
当zset不满足使用压缩列表的条件时,就会使用 skipList 结构来存储数据。
SkipList(跳表)首先是链表,但与传统链表相比有几点差异:
- 元素按照升序排列存储
- 节点可能包含多个指针,指针跨度不同。
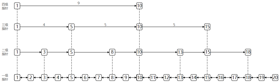
跳表的源码如图所示

- header:指向 skiplist 的头节点指针,通过它可以直接找到跳表的头节点,时间复杂度为 O(1);
- tail:指向 skiplist 的尾节点指针,通过它可以直接找到跳表的尾节点,时间复杂度为 O(1);
- length:记录 skiplist 的长度,也就跳表中有多少个元素,但不包括头节点;
- level:记录当前跳表内所有节点中的最大层数(level);
跳跃列表的每一层都是一个有序的链表,链表中每个节点都包含两个指针,一个指向同一层的下了一个节点,另一个指向下一层的同一个节点。最低层的链表将包含 zset 中的所有元素。如果说一个元素出现在了某一层,那么低于该层的所有层都将包含这个元素,也就说高层是底层的子集。
跳表的查询节点的过程

跳跃列表中的每个节点都存储着 S:V(即 score/value),示意图显示了使用跳跃列表查找 S:V 节点的过程。跳跃列表的层数由高到低依次排列,最低层是 L0 层,最高层是 L3 层,共有 4 层。
图 1 所示,首先从最高层开始遍历找到第一个S:V节点,然后从此节点开始,逐层下降,通过遍历的方式找出每一层的 S:V 节点,直至降至最底层(L0)才停止。在这个过程中找到所有 S:V 节点被称为期望的节点。跳跃列表把上述搜索一系列期望节点的过程称为“搜索路径”,这个“搜索路径”由搜索到的每一层的期望节点组成,其本质是一个列表。
跳表的存储结构如图所示


skipList的特点
- 跳跃表是一个双向链表,每个节点都包含score和ele值
- 节点按照score值排序,score值一样则按照ele字典排序
- 每个节点都可以包含多层指针,层数是1到32之间的随机数
- 不同层指针到下一个节点的跨度不同,层级越高,跨度越大
- 增删改查效率与红黑树基本一致,实现却更简单
hash 哈希散列类型
hash(哈希散列)是由字符类型的 field(字段)和 value 组成的哈希映射表结构(也称散列表),它非常类似于表格结构。在 hash 类型中,field 与 value 一一对应,且不允许重复。
hash 特别适合于存储对象。一个 filed/value 可以看做是表格中一条数据记录;而一个 key 可以对应多条记录。
当 hash 类型移除最后一个元素后,该存储结构就会被自动删除,其占用内存也会被系统回收。


hash 类型底层存储结构有两种实现方式。
- 第一种,hash 采用 ziplist 作为底层存储结构,此时要求符合以下两个条件:
- 哈希对象保存的所有键值对(键和值)的字符串长度总和小于 64 个字节。
- 哈希对象保存的键值对数量要小于 512 个。
- 当无法满足第一种的两个条件时,hash 就会采用 dict(字典结构)来存储数据,该结构类似于 Java 的 HashMap,是一个无序的字典,并采用了数组和链表相结合的方式存储数据。

dict(字典结构)
Dict由三部分组成,分别是:哈希表(DictHashTable)、哈希节点(DictEntry)、字典(Dict)

当我们向Dict添加键值对时,Redis首先根据key计算出hash值(h),然后利用 h & sizemask来计算元素应该存储到数组中的哪个索引位置。我们存储k1=v1,假设k1的哈希值h =1,则1&3 =1,因此k1=v1要存储到数组角标1位置。


Dict的扩容
Dict中的HashTable就是数组结合单向链表的实现,当集合中元素较多时,必然导致哈希冲突增多,链表过长,则查询效率会大大降低。 Dict在每次新增键值对时都会检查负载因子(LoadFactor = used/size) ,满足以下两种情况时会触发哈希表扩容: 哈希表的 LoadFactor >= 1,并且服务器没有执行 BGSAVE 或者 BGREWRITEAOF 等后台进程; 哈希表的 LoadFactor > 5 ;


Dict的rehash
不管是扩容还是收缩,必定会创建新的哈希表,导致哈希表的size和sizemask变化,而key的查询与sizemask有关。因此必须对哈希表中的每一个key重新计算索引,插入新的哈希表,这个过程称为rehash。过程是这样的:
- 计算新hash表的realeSize,值取决于当前要做的是扩容还是收缩:
- 如果是扩容,则新size为第一个大于等于dict.ht[0].used + 1的2^n
- 如果是收缩,则新size为第一个大于等于dict.ht[0].used的2^n (不得小于4)
- 按照新的realeSize申请内存空间,创建dictht,并赋值给dict.ht[1]
- 设置dict.rehashidx = 0,标示开始rehash
- 将dict.ht[0]中的每一个dictEntry都rehash到dict.ht[1]
- 将dict.ht[1]赋值给dict.ht[0],给dict.ht[1]初始化为空哈希表,释放原来的dict.ht[0]的内存
- 将rehashidx赋值为-1,代表rehash结束
- 在rehash过程中,新增操作,则直接写入ht[1],查询、修改和删除则会在dict.ht[0]和dict.ht[1]依次查找并执行。这样可以确保ht[0]的数据只减不增,随着rehash最终为空
整个过程可以描述成: 
Dict的结构:
- 类似java的HashTable,底层是数组加链表来解决哈希冲突
- Dict包含两个哈希表,ht[0]平常用,ht[1]用来rehash
Dict的伸缩:
- 当LoadFactor大于5或者LoadFactor大于1并且没有子进程任务时,Dict扩容
- 当LoadFactor小于0.1时,Dict收缩
- 扩容大小为第一个大于等于used + 1的2^n
- 收缩大小为第一个大于等于used 的2^n
- Dict采用渐进式rehash,每次访问Dict时执行一次rehash
- rehash时ht[0]只减不增,新增操作只在ht[1]执行,其它操作在两个哈希表
布隆过滤器
布隆过滤器(Bloom Filter)是 Redis 4.0 版本提供的新功能,它被作为插件加载到 Redis 服务器中,给 Redis 提供强大的去重功能。
set集合和布隆过滤器的区别
- 两者都能对数据进行去重。
- 布隆过滤器相比set集合,在空间利用上节省90%以上。
- 布隆过滤器的去重率在99%以上,有1%左右的误判率。这种误差是由布隆过滤器的自身结构决定的。在某些场景下,
应用场景
布隆过滤器是 Redis 的高级功能,虽然这种结构的去重率并不完全精确,但和其他结构一样都有特定的应用场景,比如当处理海量数据时,就可以使用布隆过滤器实现去重。
例如垃圾邮件过滤功能也采用了布隆过滤器。虽然在过滤的过程中,布隆过滤器会存在一定的误判,但比较于牺牲宝贵的性能和空间来说,这一点误判是微不足道的。
工作原理
布隆过滤器(Bloom Filter)是一个高空间利用率的概率性数据结构,由二进制向量(即位数组)和一系列随机映射函数(即哈希函数)两部分组成。
布隆过滤器使用exists()方法来判断某个元素是否存在于自身结构中。当布隆过滤器判定某个值存在时,其实这个值只是有可能存在;当它说某个值不存在时,那这个值肯定不存在,这个误判概率大约在 1% 左右。
添加元素到布隆过滤器中
布隆过滤器主要由位数组和一系列 hash 函数构成,其中位数组的初始状态都为 0。
当使用布隆过滤器添加 key 时,会使用不同的 hash 函数对 key 存储的元素值进行哈希计算,从而会得到多个哈希值。根据哈希值计算出一个整数索引值,将该索引值与位数组长度做取余运算,最终得到一个位数组位置,并将该位置的值变为 1。每个 hash 函数都会计算出一个不同的位置,然后把数组中与之对应的位置变为 1。通过上述过程就完成了元素添加(add)操作。

判断元素是否存在
当判断布隆过滤器中的一个元素是否存时,其流程如下:首先对给定元素再次执行哈希计算,得到与添加元素时相同的位数组位置,判断所得位置是否都为 1,如果其中有一个为 0,那么说明元素不存在,若都为 1,则说明元素有可能存在。
为什么是可能“存在”
为什么判断某个元素是有可能存在的?其实原因很简单,那些被置为 1 的位置也可能是由于其他元素的操作而改变的。比如,元素1 和 元素2,这两个元素同时将一个位置变为了 1(图1所示)。在这种情况下,我们就不能判定“元素 1”一定存在,这是布隆过滤器存在误判的根本原因。
安装布隆过滤器
在 Redis 4.0 版本之后,布隆过滤器才作为插件被正式使用。布隆过滤器需要单独安装到redis上才能使用。
docker安装
docker pull redislabs/rebloom:latest
docker run -p 6379:6379 --name redis-redisbloom redislabs/rebloom:latest
docker exec -it redis-redisbloom bash
redis-cli
# 测试是否安装成功
127.0.0.1:6379> bf.add www.biancheng.net hello安装包安装
# 下载地址:
https://github.com/RedisBloom/RedisBloom
# 解压文件:
unzip RedisBloom-master.zip
# 进入目录:
cd RedisBloom-master
# 执行编译命令,生成redisbloom.so 文件:
make
# 拷贝至指定目录:
cp redisbloom.so /usr/local/redis/bin/redisbloom.so
# 在redis配置文件里加入以下配置:
loadmodule /usr/local/redis/bin/redisbloom.so
# 配置完成后重启redis服务:
sudo /etc/init.d/redis-server restart
# 测试是否安装成功
127.0.0.1:6379> bf.add www.biancheng.net hello使用布隆过滤器
布隆过滤器常用命令

127.0.0.1:6379> bf.add spider:url www.biancheng.net
(integer) 1
127.0.0.1:6379> bf.exists spider:url www.biancheng.net
(integer) 1
127.0.0.1:6379> bf.madd spider:url www.taobao.com www.123qq.com
1) (integer) 1
2) (integer) 1
127.0.0.1:6379> bf.mexists spider:url www.jd.com www.taobao.com
1) (integer) 0
2) (integer) 1Redis事务
Redis事务的目的是方便用户一次执行多个命令。可以把Redis的事务可以理解为一个批量执行Redis命令的脚本,但这个操作并非原子性操作,也就是说,如果中间某条命令执行失败,并不会导致前面已执行命令的回滚,同时也不会中断后续命令的执行(不包含监听 key 的情况)。
执行 Redis 事务可分为三个阶段:开始事务-》命令入队-》执行事务
Redis事务的特征
- 事务在执行过的程中,不会被其他命令打断。
- Redis事务,如果存在命令执行失败的情况,那么其他命令依然会被执行,不支持事务回滚机制。
事务命令

## 开启事务
127.0.0.1:6379> MULTI
OK
127.0.0.1:6379> INCR 1
QUEUED ## 命令入队成功
127.0.0.1:6379> SET num 10
QUEUED
## 批量执行命令
127.0.0.1:6379> EXEC
1) (integer) 1
2) OK
## 开启事务之前设置key/value,并监听
127.0.0.1:6379> set www.biancheng.net hello
OK
127.0.0.1:6379> WATCH www.biancheng.net
OK
127.0.0.1:6379> get www.biancheng.net
"hello"
## 开启事务
127.0.0.1:6379> MULTI
OK
## 更改key的value值
127.0.0.1:6379> set www.biancheng.net HELLO
QUEUED
127.0.0.1:6379> GET www.biancheng.net
QUEUED
## 命令执行失败
127.0.0.1:6379> EXEC
(error) EXECABORT Transaction discarded because of previous errors.
## 取消监听key
127.0.0.1:6379> UNWATCH
OKRedis发布订阅
Redis 发布订阅(pub/sub)是一种消息通信模式:发送者(pub)发送消息,订阅者(sub)接收消息。用来传递消息的链路则被称为 channel。Redis客户端可以订阅任意数量的 channel(可译为频道)。
发布订阅流程

发布订阅命令

例子
- 打开一个 Redis 客户端,订阅一个c1频道。订阅频道后,客户端会处于等待接收消息的阻塞状态。
- 重新开启另一个redis客户端,在c1频道发布消息,订阅者就能接收到消息。
- 回到之前的订阅频道的客户端,会发现该客户端接受了消息。
## 先订阅一个c1 频道
127.0.0.1:6379> subscribe c1
Reading messages... (press Ctrl-C to quit)
1) "subscribe"
2) "c1"
3) (integer) 1
## 再重新开启个redis客户端,然后在c1频道发布消息,订阅者就能接收到消息。
127.0.0.1:6379> publish c1 "hello c1"
(integer) 1
### 再回到之前的订阅c1频道的redis客户端,会发现多出了几行信息。
127.0.0.1:6379> subscribe c1
Reading messages... (press Ctrl-C to quit)
1) "subscribe"
2) "c1"
3) (integer) 1
1) "message" ## 从这里开始就是另一个客户端向c1频道发布的信息
2) "c1"
3) "hello c1"
Redis消息队列
消息队列介绍
消息队列字面意思就是存放消息的队列。最简单的消息队列模型包括3个角色:
- 队列:用于存储和管理消息的队列。
- 生产者:发送消息到消息队列
- 消费者:从消息队列获取消息并处理消息

消息队列的好处
举一个生活中的例子就是:快递员(生产者)把快递放到快递柜里边(消息队列)去,我们(消费者)从快递柜里边去拿东西。消息队列的存在将生产者和消费者分离开来。让它们不会互相影响,这就叫解耦。
虽然有许多现成的消息队列工具,比如kafka,rabbitmq等等,但是也可以直接使用redis提供的消息队列方案,降低部署和学习成本。
Stream 消息队列介绍
Redis Stream 是 Redis 5.0 版本引入的一种新数据类型。实际上是一个具有消息发布/订阅功能的消息队列。
stream消息队列结构如图所示
Stream 消息队列主要由四部分组成,分别是:消息本身、生产者、消费者和消费组。 
Stream 消息队列中可以拥有多个消费组,每个消费组中又包含了多个消费者,组内消费者之间存在竞争关系。当某个消费者消费了一条消息时,同组消费者,都不会再次消费这条消息。被消费的消息 ID 会被放入等待处理的 Pending_ids 中。每消费完一条信息,消费组的游标就会向前移动一位,组内消费者就继续去争抢下消息。
名词解释
- Stream direction:表示数据流,它是一个消息链,将所有的消息都串起来,每个消息都有一个唯一标识 ID 和对应的消息内容。
- Consumer Group :表示消费组,使用 XGROUP CREATE 命令创建。一个 Stream 消息链上可以有多个消费组,一个消费组内拥有多个消费者,每一个消费者也有一个唯一的 ID 标识。
- last_delivered_id :表示消费组游标,每个消费组都会有一个游标 last_delivered_id,任意一个消费者读取了消息都会使游标 last_delivered_id 往前移动。
- pending_ids :表示消费者的状态变量,它记录了当前已经被客户端读取的消息 ID,但是这些消息没有被 ACK(确认字符)。如果客户端没有 ACK,那么这个变量中的消息 ID 会越来越多,一旦被某个消息被 ACK,它就开始减少。
- ACK:即确认字符,接收方传递给发送方的一种传输类控制字符。表示发来的数据已确认接收无误。如果接收方成功的接收到数据,那么会回复一个 ACK 数据。
stream的优点
Stream 除了拥有很高的性能和内存利用率外, 它最大的特点就是提供了消息的持久化存储,以及主从复制功能,从而解决了网络断开、Redis 宕机情况下,消息丢失的问题,即便是重启 Redis,存储的内容也会存在。
stream常用命令

使用 stream 消息队列
发送消息的命令如图
例如
读取消息的方式之一:XREAD
例如,使用XREAD读取第一个消息
XREAD阻塞方式,读取最新的消息 
